男性のHPVワクチン接種費用助成自治体一覧
男性のHPVワクチン接種費用の助成を実施する自治体が増えています
男性のHPVワクチン接種費用の助成を実施する自治体が増えています。
一覧にまとめましたのでご覧ください。
(ふんわりふわり https://x.com/funwari_fuwari 調べ)
目次
男性のためのHPVワクチン基礎知識
東京都の「男性のHPVワクチン補助制度」
9価HPVワクチン(シルガード9)も助成対象の自治体
東京23区で男性のHPVワクチン接種に助成している区
東京多摩・島しょ部で男性のHPVワクチン接種に助成している市町村
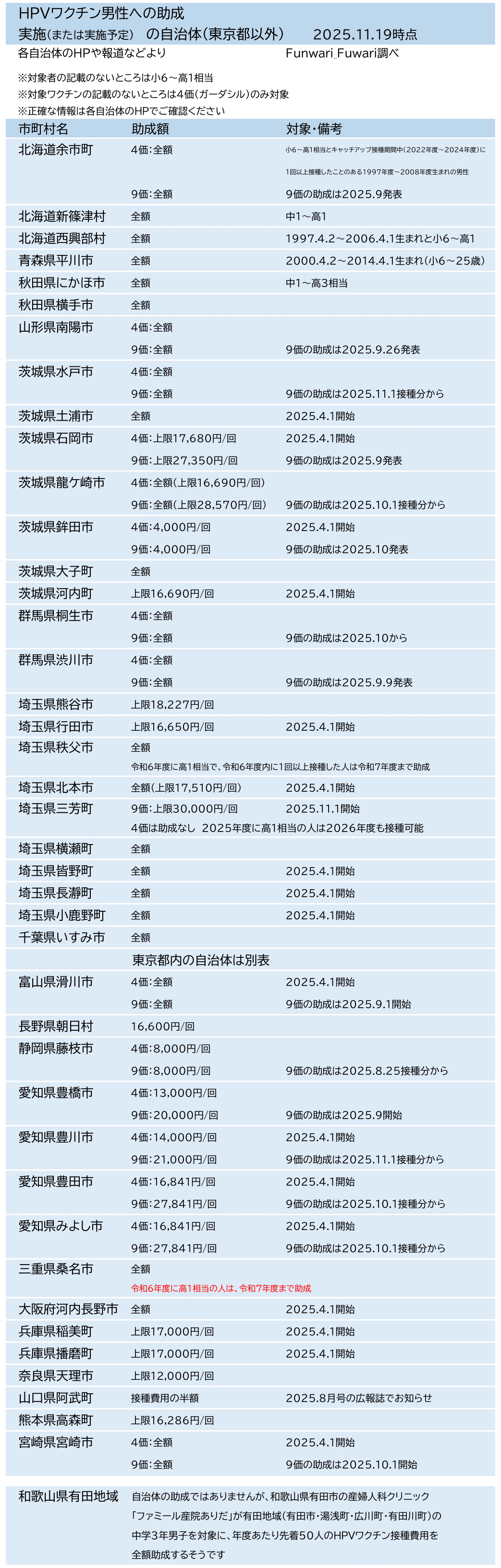
東京都以外で男性のHPVワクチン接種に助成している市町村
自治体以外の助成
なぜ男性にHPVワクチン?
最近の更新
男性のためのHPVワクチン基礎知識
HPVワクチンには・2価の「サーバリックス」
・4価の「ガーダシル」
・9価の「シルガード9」
の3種類があります。
(「◯価」という数字は、予防するウイルスの型の数を表しています。多いほど、多くのウイルスの型を予防できます)
女性には3種類とも承認されていますが、日本で男性に承認されているのは4価の「ガーダシル」、そして2025年8月25日に承認された9価の「シルガード9」、この2種類。
4価の「ガーダシル」の接種料金は1回1万6千〜2万円ほど。9歳以上に3回接種となっており、3回で5万〜6万円ほどです。
なお、4価の「ガーダシル」は、2026年12月末で販売終了(予定)です。(最終ロットの使用期限:2027年6月15日)
MSD株式会社「『ガーダシル®水性懸濁筋注シリンジ』販売終了に関するお知らせ」
9価の「シルガード9」の接種料金は1回3万円前後。9歳以上に3回接種、9歳以上15歳未満は2回接種も可能となっています。
東京都の「男性のHPVワクチン補助制度」
東京都は、令和6年度から男性のHPVワクチン接種費用の補助を実施しています。この制度は「東京都内の区市町村が男性のHPVワクチン接種費用を助成した場合、その半分を東京都が補助する」というものです。
仮に、区市町村の助成額が全額であれば東京都が半額補助、区市町村の助成額が1万円であれば東京都が5,000円補助、となります。
この制度により、令和6年度から男性のHPVワクチン接種費用の助成を行う東京都内の自治体が増えました。
9価HPVワクチン(シルガード9)も助成対象の自治体
男性には4価HPVワクチン(ガーダシル)のみ承認されていましたが、2025年8月に9価HPVワクチン(シルガード9)も承認されました。9価も助成対象とする自治体が出てきています。

東京23区で男性のHPVワクチン接種に助成している区
中央区と杉並区が2025年4月1日から助成を開始し、23区すべての区で助成ありとなりました。
〈 各区のホームページへのリンク 〉
千代田区
https://www.city.chiyoda.lg.jp/koho/kosodate/kosodate/yobosesshu/danshihpv-josei.html
中央区
https://www.city.chuo.lg.jp/a0031/kenkouiryou/iryou/yobousesshu/hpvformen.html
港区
https://www.city.minato.tokyo.jp/hokenyobou/yobousessyu/hpv.html#dainsei
新宿区
https://www.city.shinjuku.lg.jp/fukushi/yobo01_001104_00002.html
文京区
https://www.city.bunkyo.lg.jp/hoken/kenko/yobousessyu/kodomoyobouteiki-nini/kodomo-ninni-h27/dannsihpv.html
台東区
https://www.city.taito.lg.jp/kosodatekyouiku/kosodate/mokutei/kenkou_iryou/yobousesshu/ninni/mensHPV.html
墨田区
https://www.city.sumida.lg.jp/kenko_fukushi/kenko/yobou_sessyu/kodomo/danseiHPV.html
江東区
https://www.city.koto.lg.jp/260312/fukushi/hoken/hpvdannsei.html
品川区
https://www.city.shinagawa.tokyo.jp/PC/kenkou/yobousessyu/20240313180658.html
目黒区
https://www.city.meguro.tokyo.jp/hokenyobou/kenkoufukushi/yobousesshu/hpv_danseisessyu.html
大田区
https://www.city.ota.tokyo.jp/seikatsu/hoken/yobou_sessyu/kodomo/menshpv.html
世田谷区
https://www.city.setagaya.lg.jp/mokuji/fukushi/003/004/d00210355.html
渋谷区
https://www.city.shibuya.tokyo.jp/kenko/iryo-kenko/yobo-sesshu/kodomo_ninni.html
中野区
https://www.city.tokyo-nakano.lg.jp/kenko_hukushi/kenshin_yobousessyu/yobosessyu/kodomo-yobosessyu/danshi-hpv.html
杉並区
https://www.city.suginami.tokyo.jp/s047/20110.html
豊島区
https://www.city.toshima.lg.jp/564/kenko/2404050837.html
北区
https://www.city.kita.tokyo.jp/hokenyobo/kosodate/kenshin/yobo/yobo-20.html
荒川区
https://www.city.arakawa.tokyo.jp/a033/kosodate/nyuuyouji/hpv_josei_boy.html
板橋区
https://www.city.itabashi.tokyo.jp/kenko/kenshin/yobou/1049862/1050021.html
練馬区
https://www.city.nerima.tokyo.jp/hokenfukushi/hoken/yobo/kodomo_yobo/ninni/HPVdannsei.html
足立区
https://www.city.adachi.tokyo.jp/hoken/danshihpv.html
葛飾区
https://www.city.katsushika.lg.jp/kenkou/1000050/1001800/1035218.html
江戸川区
https://www.city.edogawa.tokyo.jp/e054/kenko/iryo/yobosesshu/danseihpv.html
東京多摩・島しょ部で男性のHPVワクチン接種に助成している市町村

〈 各市町村のホームページへのリンク 〉
八王子市
https://www.city.hachioji.tokyo.jp/kurashi/hoken/007/yobosesshu/koyobosesshu/p035310.html
立川市
https://www.city.tachikawa.lg.jp/kenko/kenshin/1003173/1023676.html
武蔵野市
https://www.city.musashino.lg.jp/kenko_fukushi/kenko_hoken/yobosesshu/kodomo/1046496.html
三鷹市
https://www.city.mitaka.lg.jp/c_service/109/109364.html
青梅市
https://www.city.ome.tokyo.jp/soshiki/74/78524.html
府中市
https://www.city.fuchu.tokyo.jp/kosodate/shussan/boshinokenko/yobo/danseihpv.html
昭島市
https://www.city.akishima.lg.jp/kenko/yobosesshu/1003003.html
調布市
https://www.city.chofu.lg.jp/050050/p037256.html
町田市
https://kosodate-machida.tokyo.jp/mokuteki/1/10/12545.html
小金井市
https://www.city.koganei.lg.jp/kenkofukuhsi/kenkosodan/yobousesyujigyo/kodomo_koureisha/202403270000.html
国分寺市
『市長所信表明演説』(2025.7.25)
https://www.city.kokubunji.tokyo.jp/shisei/houshin/1034698.html
国分寺市長の丸山さんより(2025.10.16)
https://x.com/teppei_maruyama/status/1978737343335948585
国立市
国立市議会議員の山口さんのポストより(2025.12.3)
https://x.com/yamaguchi_tom/status/1996157688997392499
狛江市
https://www.city.komae.tokyo.jp/index.cfm/44,137503,337,2066,html
東大和市
https://www.city.higashiyamato.lg.jp/kosodatekyoiku/kosodate/1003152/1011204.html
清瀬市
https://www.city.kiyose.lg.jp/kosodatekyouiku/kodomokenkoukanri/kodomonoyobousesshu/1013464.html
多摩市
https://www.city.tama.lg.jp/kenkofukushi/1008237/kenshin/chusha/1014842.html
瑞穂町
https://www.town.mizuho.tokyo.jp/kenkofukushi/001/006/p010089.html
利島村
https://www.toshimamura.org/fs/2/7/3/7/5/4/_/No.386.pdf
ホームページに詳細は掲載されていないようです
(問い合わせて教えていただきました)
新島村
https://www.niijima.com/facility/health-center_clinic/sawayakakenkou-center/news/2025-0925-1115-111danseiHPV.html
小笠原村
ホームページに掲載なし
(問い合わせて教えていただきました)
東京都以外で男性のHPVワクチン接種に助成している市町村

〈 各自治体のホームページへのリンク 〉
北海道
北海道新篠津村https://www.vill.shinshinotsu.hokkaido.jp/hotnews/detail/00001780.html
北海道神恵内村
https://www.vill.kamoenai.hokkaido.jp/hotnews/detail/00000401.html
(問い合わせて教えていただきました)
北海道余市町
https://www.town.yoichi.hokkaido.jp/kurashi/kurashinojouhou/kenkou-kenshin/2017-0308-sikyukeiganyobouwakucchin.html
北海道東神楽町
https://www.town.higashikagura.lg.jp/docs/14254.html
(問い合わせて教えていただきました)
北海道西興部村
https://www.vill.nishiokoppe.lg.jp/section/hokenfukushi/vi2gvk0000001p42.html
青森県
青森県平川市https://www.city.hirakawa.lg.jp/fukushi/kenshin/2022-0729-1534-39.html
青森県六ヶ所村
https://www.rokkasho.jp/index.cfm/10,20406,21,112,html
秋田県
秋田県にかほ市https://www.city.nikaho.akita.jp/soshikikarasagasu/kenkosuishinka/gyomuannai/2/yobousessyu-gakudouki/4872.html
秋田県横手市
https://www.city.yokote.lg.jp/fukushi/1001148/1001308/1010325/1010625.html
山形県
山形県南陽市http://www.city.nanyo.yamagata.jp/kenkoiryokodomo/5018
福島県
福島県本宮市https://www.city.motomiya.lg.jp/soshiki/11/nini-dansei-hpv.html
茨城県
茨城県水戸市https://www.city.mito.lg.jp/site/vaccination/65974.html
茨城県土浦市
https://www.city.tsuchiura.lg.jp/kenko-fukushi-iryo/kenko-iryo/yobosesshu/page021204.html
茨城県石岡市
https://www.city.ishioka.lg.jp/kenko_fukushi/kenko_iryo/yobo_sesshu/page011514.html
茨城県龍ケ崎市
https://www.city.ryugasaki.ibaraki.jp/fukushi/kenko/yobou/dansei_HPV.html
茨城県鉾田市
https://www.city.hokota.lg.jp/page/page007070.html
茨城県大子町
https://www.town.daigo.ibaraki.jp/page/page007342.html
茨城県河内町
https://www.town.ibaraki-kawachi.lg.jp/page/page002780.html
群馬県
群馬県桐生市https://www.city.kiryu.lg.jp/kosodate/1009668/1018102/1022417.html
群馬県渋川市
https://www.city.shibukawa.lg.jp/kurashi/100112/100129/100133/p011223.html
埼玉県
埼玉県熊谷市https://www.city.kumagaya.lg.jp/kenkouhukushi/kenkohoken/jogyoannai/yobou/danshihpvjyosei.html
埼玉県行田市
https://www.city.gyoda.lg.jp/soshiki/kenkouhukushibu/kodomokatei_center/gyomu/yobousessyu_kodomo/kenshin_yobosessyu/11105.html
埼玉県秩父市
https://www.city.chichibu.lg.jp/10940.html
埼玉県北本市
https://www.city.kitamoto.lg.jp/soshiki/kodomokenko/kenko/gyomu/g8/18183.html
埼玉県三芳町
https://www.town.saitama-miyoshi.lg.jp/health/iryou/dannseiHPV.html
埼玉県横瀬町
https://www.town.yokoze.saitama.jp/kurashi/teate/59856
埼玉県皆野町
https://www.town.minano.saitama.jp/section/kodomo/39962/
埼玉県長瀞町
https://www.town.nagatoro.saitama.jp/news/59002/
埼玉県小鹿野町
https://www.town.ogano.lg.jp/%e7%94%b7%e5%ad%90-hpv%ef%bc%88%e3%83%92%e3%83%88%e3%83%91%e3%83%94%e3%83%ad%e3%83%bc%e3%83%9e%e3%82%a6%e3%82%a4%e3%83%ab%e3%82%b9%e6%84%9f%e6%9f%93%e7%97%87%ef%bc%89%e4%bb%bb%e6%84%8f%e4%ba%88/
千葉県
千葉県いすみ市https://www.city.isumi.lg.jp/soshikikarasagasu/kenkokoreishashienka/kenkozukurihan/1/3/5579.html
富山県
富山県滑川市https://www.city.namerikawa.toyama.jp/soshiki/27/1/5/9429.html
長野県
長野県朝日村https://www.vill.asahi.nagano.jp/official/kenko_iryo_kaigo/kenko_iryo/yobosesshu/4949.html
静岡県
静岡県藤枝市https://www.city.fujieda.shizuoka.jp/soshiki/sukoyaka/covidtaisaku/gyomu/kodomonoyobousesshu/22908.html
愛知県
愛知県豊橋市https://www.city.toyohashi.lg.jp/57864.htm
愛知県豊川市
https://www.city.toyokawa.lg.jp/soshiki/kodomokenkou/hokencenter/2/3/6/kodomo/hpvvaccine/hpvdanshi.html
愛知県豊田市
https://www.city.toyota.aichi.jp/kurashi/kenkou/yobousesshu/1003345.html
愛知県みよし市
https://www.city.aichi-miyoshi.lg.jp/soshiki/fukushi/hoken/2/ninninoyobousessyu/8963.html
三重県
三重県松阪市https://www.city.matsusaka.mie.jp/site/health-haruru/hpv-male.html
三重県桑名市
https://www.city.kuwana.lg.jp/kodomosogo/20240612.html
大阪府
大阪府河内長野市https://www.city.kawachinagano.lg.jp/soshiki/8/107186.html
兵庫県
兵庫県稲美町https://www.town.hyogo-inami.lg.jp/0000006996.html
兵庫県播磨町
https://www.town.harima.lg.jp/fukushi/kenko/kenko/yobosesshu/kodomo/hpvdansei.html
奈良県
奈良県天理市https://www.city.tenri.nara.jp/kakuka/kenkoukodomokateikyoku/kenkousuishinka/yobousessyu/hpv/13709.html
山口県
山口県阿武町https://www.town.abu.lg.jp/guide/%E4%BA%88%E9%98%B2%E6%8E%A5%E7%A8%AE%E4%BA%8B%E6%A5%AD/
熊本県
熊本県高森町https://www.town.kumamoto-takamori.lg.jp/site/kosodate/2062.html
宮崎県
宮崎県宮崎市https://www.city.miyazaki.miyazaki.jp/education/vaccination/400955.html
※正確な情報は各自治体のホームページでご確認ください。
自治体以外の助成
自治体の助成ではありませんが、和歌山県有田市の産婦人科クリニック「ファミール産院ありだ」さんが有田地域の中学3年男子を対象に、年度あたり先着50人のHPVワクチン接種費用を全額助成するそうです。HPVワクチン 男性への任意接種開始 有田の産院 中3には全額助成も /和歌山
毎日新聞 2025/4/8
https://mainichi.jp/articles/20250408/ddl/k30/040/269000c
なぜ男性にHPVワクチン?
HPVワクチンは「子宮頸がんワクチン」とも呼ばれます。「なぜ子宮のない男性がHPVワクチンを打つ必要があるんだろう?」と思う人もいるでしょう。
HPVワクチンは男性の中咽頭がん(のどのがん)、肛門がん、陰茎がんや尖圭コンジローマも予防します。
詳しくは↓をご覧ください。
・「HPVワクチンについて男の子とその保護者の方に知ってほしいこと」
(みんパピ! みんなで知ろうHPVプロジェクト)
https://minpapi.jp/hpvv-boys/
・「HPVワクチンの男性への接種について」
(東京都保健医療局)
https://www.hokeniryo.metro.tokyo.lg.jp/kansen/hpvdansei.html
我が家の男性もHPVワクチン(4価 ガーダシル)を接種済みです。
重篤な副反応はありませんでした。
元気です!

〈 最近の更新 〉
2026.1.13 東京都小笠原村を追加2026.2.13 北海道神恵内村、北海道東神楽町、青森県六ヶ所村を追加
2026.2.13 秋田県横手市を更新
2026.3.20 長野県朝日村、熊本県高森町を更新
2026.3.20 東京都千代田区、台東区、江東区、品川区、目黒区、渋谷区、中野区、豊島区、練馬区、立川市、清瀬市を更新
2026.3.21 福島県本宮市を追加、茨城県河内町を更新
2026.3.23 三重県松阪市を追加
2026.3.24 東京都足立区、茨城県土浦市、埼玉県北本市を更新